前沿速递丨【Biomaterials】肿瘤治疗新搭档:基于纳米融合膜的同步放疗+免疫治疗
发布时间:2022-10-08 13:15:36浏览次数:
近日,武汉大学张先正教授团队在Biomaterials(IF=15)上发表题为A heterogenic membrane-based biomimetic hybrid nanoplatform for combining radiotherapy and immunotherapy against breast cance 的研究。
放射治疗是临床上治疗恶性肿瘤的常用方法,但传统的放射治疗不足以清除肿瘤并激活长期的免疫应答,导致肿瘤组织难以被彻底清除。因此,团队开发了一种混合仿生纳米平台(MGTe),该平台主要包括两部分:谷胱甘肽(GSH)修饰的碲(Te)纳米颗粒Gte,和肿瘤细胞膜(tumor cell membranes , TM)与细菌外膜(bacterial outer membranes , BM)的融合膜。在治疗过程中,GTe用于放疗增敏,融合膜用于增强抗肿瘤免疫反应。实验结果表明,MGTe和放疗的联合应用对肿瘤抑制有显著的效应。
大量研究表明,TM上表达的大量抗原可以被抗原呈递细胞(antigen presenting cells , APCs)识别和摄取,进一步刺激细胞毒性T淋巴细胞(cytotoxic T lym-phocytes , CTL)来提高免疫应答。然而,TM上抗原的免疫原性较弱,阻碍了对APCs的有效免疫激活。目前,美国食品和药物管理局(FDA)批准了各种佐剂(如铝盐、Tween 80、CpG 1018等)用于免疫激活。相对而言,BM是一种天然佐剂,可以有效克服免疫抑制障碍,激活抗肿瘤T细胞反应,进一步刺激肿瘤特异性抗原递呈的先天性和适应性免疫反应。根据一些研究报道,BM容易被所需的成分修饰,已被应用于生物成像、药物输送和疫苗的研究中。
团队开发了一种混合纳米平台(MGTe),通过在GTe表面融合TM和BM制备仿生纳米平台,以增强放疗敏感性、促进DC成熟并刺激CTL,进一步提高抗肿瘤效果。
-
图1A所示,Na2TeO3与果糖形成碲(Ti)纳米颗粒,GSH作为还原剂对碲(Ti)纳米颗粒进行表面修饰形成均匀的Gte、从小鼠乳腺癌细胞4T1 细胞株提取肿瘤细胞膜(TM)、从大肠杆菌中获得细菌外模囊泡(BM),将TM、BM和GTe按照一定比例混合后经超声混匀,并采用400nm聚碳酸酯膜多次挤压后制备成MGTe;
-
图1B所示,MGTe被DC细胞识别并内吞, 促进DC细胞成熟,并进一步诱导T细胞激活;
-
图1C所示,MGTe在肿瘤部位积累后,通过放疗增敏和诱发免疫激活来消除肿瘤细胞。

Figure 1. MGTe协同放疗和免疫治疗在乳腺癌治疗的示意图
团队首先对MGTe进行了稳定性分析、激活 ROS分析。
-
图2A为GTe和MGTe的大小,GTe尺寸约为150 nm,MGTe尺寸约为180 nm;
-
图2B、C为GTe和MGTe的XPS光谱,其全谱图为Te3d、O1s、C1s和S2p,这表明GTe和MGTe的合成成功;
-
图2D为GTe(上)和MGTe(下)的TEM图像(标尺:100nm);
-
图2E、F为TEM能量色散X射线(EDX)分析,这进一步证实了MGTe的结构和元素分布,其中Te元素可以清晰地观察到;
-
图2G为对TGTe、BGTe和MGTe的SDS-PAGE分析,确认MGTe的成功建造;
-
图2H为MGTe的共焦显微镜图像,以验证GTe、BM和TM之间的融合效果;
-
图2I为GTe和MGTe稳定性的研究,通过对不同时间点的流体力学尺寸和多分散指数(PDI)进行了监测,证明GTe和MGTe具有良好的稳定性;
-
图J为MGTe致敏放疗的机制;
-
如图2K、L为MGTe在X射线照射下会激活单线态氧(1O2)的生成。


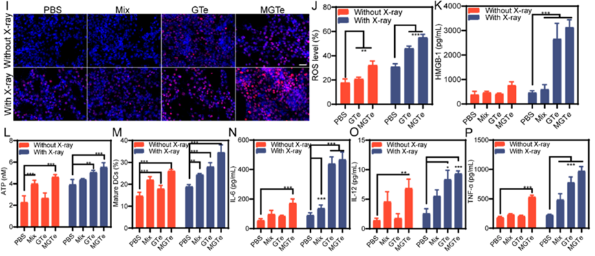
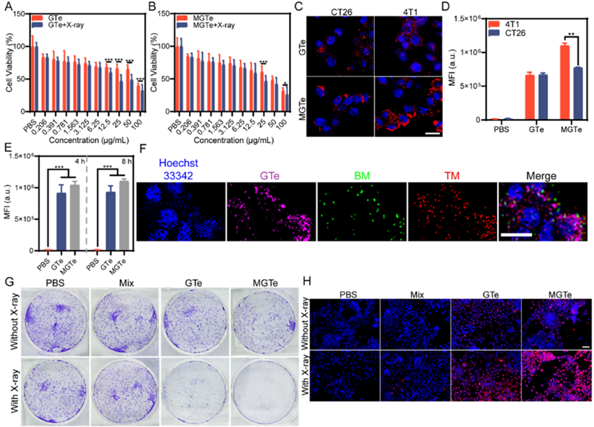
3. MGTe纳米颗粒的体外功能验证及免疫激活验证
团队设计了体外细胞试验,验证了MGTe联合放疗的有效性分析、内吞作用分析、细胞毒性分析、ROS生成及DNA损伤分析、促进DC细胞成熟性分析等。
-
图3A和3B所示,MGTe和GTe联合X射线照射对4T1细胞的抑制作用强于未照射组,说明MGTe对体外放疗有增强作用;
-
图3C-3F所示,为探讨4T1细胞对MGTe的内吞作用,采用CLSM和流式细胞术检测细胞摄取,紫色荧光、绿色荧光和红色荧光的重叠也表明了MGTe的成功合成和内化;
-
图3G研究了MGTe对4T1细胞增殖潜能的抑制作用,表明MGTe具有体外放射增敏作用;
-
图3H验证了用X射线照射MGTe处理后的4T1细胞,DNA损伤最大,放疗过程中产生的ROS也会破坏癌细胞;
-
图3J所示,X射线照射MGTe组,ROS探针荧光强度明显高于其他各组,说明X射线照射下MGTe增强了ROS的生成;
-
图3K和3L中,为进一步验证MGTe对自体免疫的激活效果,团队通过荧光染色法和ELISA法验证了免疫原性细胞死亡(ICD)相关标志物以及免疫相关细胞因子,包括不同处理的4T1细胞中HMGB-1的表达、ATP生成分析、成熟树突状细胞比例以及BMDC上清液中IL-6、IL-12、TNF-α的分泌量。


Figure 3 MGTe的体外功能验证及免疫激活
传统放疗对肿瘤的靶向性较差,会对正常组织造成损伤。大量的研究表明,肿瘤膜修饰的纳米颗粒能够靶向肿瘤部位。

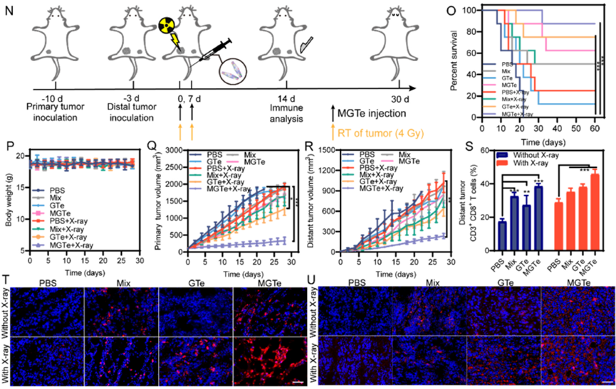
5. MGTe+放疗在体内的抗肿瘤作用及自体免疫激活分析
为了验证MGTe的抗肿瘤作用,团队在单侧和双侧4T1荷瘤小鼠模型中进行了安全性分析、体内生物分布分析及体内抗肿瘤效果评价、体内抗肿瘤免疫激活分析。
-
图5A所示,在单侧小鼠模型中,MGTe处理 + X射线照射对小鼠肿瘤有明显的抑制作用;
-
图5B、C所示,60天内MGTe处理 + X射线照射荷瘤小鼠的生存率为100%,远高于其他组别,且体重变化较小;
-
图5D所示,MGTe + X射线照射对4T1肿瘤的抑制作用最强,在没有X射线照射的情况下,MGTe组肿瘤大小对肿瘤的抑制作用有限,而Mix组、Mix + x线组、GTe + x线组肿瘤体积均有一定程度的抑制,但抑制效果不及MGTe +X射线组,说明MGTe对放疗有协同增强优势;
-
图5E-5K,团队对各组别肿瘤部位的免疫激活效果进行了评估,测量了小鼠体内成熟CD细胞比例、M1巨噬细胞比例以及血清IL-6、IL-12、TNF-α、IFN-γ的含量,结果显示MGTe +X射线组各项数值最高;
-
图5L-5M为不同处理后肿瘤部位CD8和IFN-γ的免疫荧光染色图像。
以上结果表明了MGTe协同放疗不仅对肿瘤有抑制作用,还能有效激活机体免疫。

Figure 5 MGTe的体内的抗肿瘤和免疫激活作用——单侧肿瘤模型
图6中,团队在双侧小鼠模型中进一步探究MGTe + 放疗的肿瘤抑制作用。
以上结果证实了MGTe用于放射增敏可有效提高肿瘤的免疫原性,在放疗与免疫治疗之间具有良好的协同抑瘤作用。

Figure 6 MGTe的体内的抗肿瘤和免疫激活作用——单侧肿瘤模型
MGTe联合放疗和免疫治疗,不仅可靶向肿瘤部位增强放射敏感性,同时可以激活体内的抗肿瘤免疫反应,显著增强肿瘤抑制效果。此外,MGTe协同放疗不仅能抑制原发肿瘤,而且能激活较强的抗肿瘤免疫,抑制小鼠模型的远端肿瘤。生物安全性试验表明,MGTe不会引起明显的副作用,具有潜在的临床应用价值。
放疗联合免疫治疗是全球肿瘤治疗的前沿研究方向,这两种抗癌机制相互增益,在肿瘤治疗中能够起到1+1>2的效果。当前,同步放化疗后接受 PD-L1(Durvalumab)单抗免疫治疗已经是美国NCCN指南推荐的III期不可手术肺癌患者一线标准方案,欧洲ESMO和中国CSCO指南也将其作为1A类证据,推荐为III期肺癌患者的新的标准治疗方案。本文革新性的采用纳米融合膜颗粒作为媒介,使得放疗及免疫治疗同步进行,在放疗的同时激活机体免疫,抑制远端肿瘤,具有良好的临床探索价值和应用潜力。
封面图来源:图片来自网络,侵删
作者声明:感谢本文参考资料作者,文中观点仅供参考,不恰当之处还望包涵指正,资料内容侵删。
作者:李芳
审核:武瑾嵘
排版:大大怪