和义广业【行业分析】之无创血糖技术系列,本篇主要介绍无创血糖测量技术的国内外行业现状。
本篇共 3879 字,阅读时间预计 3-4 分钟
▍国内外行业现状
目前无创血糖仪均无法用于临床筛查诊断及病人的用药依据,主要是无创技术均无法摆脱因个体差异性或自身生理状态多变而导致准确度低的问题。
无创血糖仪是一个临床检测技术的高峰,难以跨越,但是在这个领域也有一些正在努力向此发起挑战的公司,综合公开资料,简介如下:
博邦芳舟医疗科技(北京)有限公司成立于2005年,是一家集高端医疗器械研发、生产、销售于一体的国家高新技术企业,与清华大学研究合作开发了“无创血糖仪”,从研发到注册临床,积累了上万人次的测量数据,其核心技术已获得多项国家发明专利,属国内首创。2019年8月,该产品获得由国家药品监督管理总局颁发的唯一一张“无创血糖仪”三类医疗器械注册证。2020年9月,国家药品监督管理局颁发了医疗器械注册变更文件,第二代产品(NIGA02)正式获批。
通普生物科技(北京)有限公司(简称通普生物)成立于2015年,是一家集生物科技技术研发、推广、应用为一体的新型高新技术企业。公司先后研发了非侵入式血糖检测技术、多功能健康检测仪、转基因食品、有机食品检验试纸/笔等一系列产品,到目前为止,已获得相关专利11项。2018年获批的非侵入式血糖检测仪专利。
通普无创血糖检测仪,基本原理是基于人体电阻抗,通过特定电子频率刺激特定部位,获取相关频率信号,同时通过传感器采集相关部位的湿度、皮肤阻抗等数据,验证血糖数据的相对变化,以核心专利算法计算人体血糖。
本仪器是配合传统有创血糖检测的一款检测伴侣。在使用过程中只接触皮肤但不刺破,不采集血样,只采集人体生物电讯号、皮肤阻抗、皮肤湿度等人体生理参数,与患者通过血液生化检测所得到的血糖值进行生物电讯号校正,以核心专利算法计算出人体及时的血糖值。

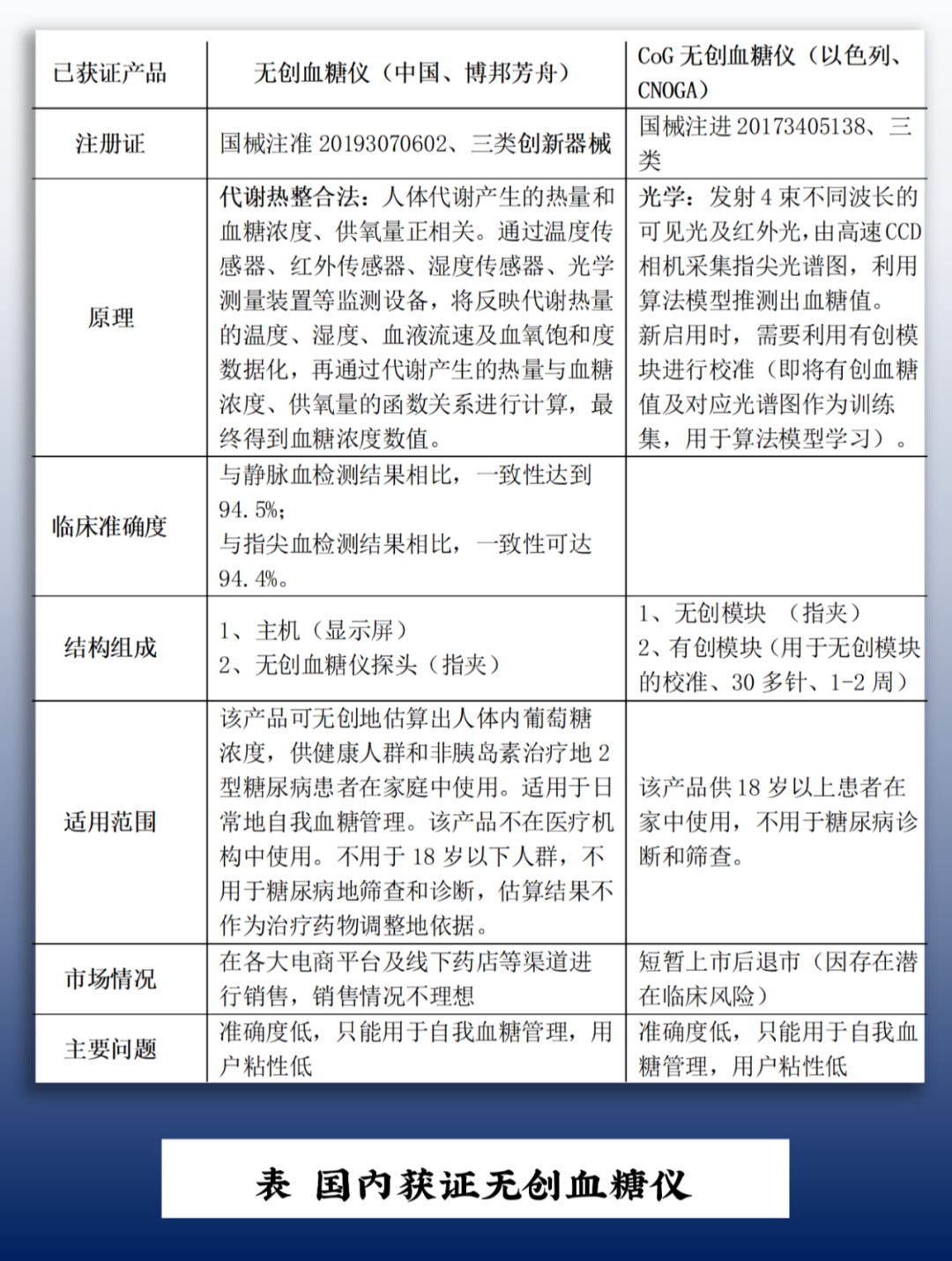
经NMPA官网检索及相关资料查阅,已获证产品信息总结如下:

到目前为止,美国FDA仅批准过一款无创血糖仪上市—2001年批准Cygnus公司的Gluco watch上市,但是只作为辅助医疗器械,在常规血糖测试方法外辅助使用,并且需要医生的处方。该产品已于2007年退出市场不再销售,目前美国市场上暂无其他的无创血糖仪产品。欧洲市场上也仅有一两款通过CE认证的无创血糖仪,但市场反应冷淡。其他大部分厂商都处在研发阶段。
1. EchoTherapeutics公司的Symphony动态血糖监测仪
ECHO Therapeutics公司的Symphony血糖仪应用了皮肤透析方式采集皮下组织液的连续监测葡萄糖的方法。基本原理是使用一个电动研磨头处理皮肤表面,将角质层磨去,到达接近真皮的程度,形成一个大约一角硬币大小的圆形。再利用一个电化学传感器装置,将皮下组织液持续吸出来,测量其中的葡萄糖浓度。得到的数据以无线方式传输到电脑、显示屏或者智能手机。该产品可连续采集动态血糖数据,每个传感器探头使用寿命约24小时,主要针对住院患者使用。

ECHO公司最近一次临床试验在ThomasJefferson大学医院进行,共有15名患者参加试验。试验中,除了ECHO公司的Symphony血糖仪,还使用YSI2300STAT血糖仪每隔30分钟采集动脉血样以测试血糖结果,共采集到1500个数据,与ECHOSymphony血糖仪得出的数值相对照。克拉克错误网格分析(CEG)表明,989%的数据为临床准确(A),0.3%为良性误差(B),综合A+B为99.2%。平均相对误差绝对值(Mard)为9%。ECHO目前正在申请欧洲CE认证,计划成功后再申请FDA批准。
2. C8 MediSensors公司的光学血糖动态检测仪
美国C8 MediSensors公司的血糖仪采用光学方法(拉曼光谱法)连续测量血糖。
该设备用一根腰带紧贴皮肤束在腰间,工作时仪器将一束单色光照射皮肤,并检返回的频谱。血糖仪获取的测量结果会通过蓝牙方式发送至病患的智能手机。病人以访问历史长达4个月的测量记录,并将数据下载至计算机,与照护人共享读数。C8MediSensors光学血糖仪也可用于设置低、超高血糖阈值,同时设置声音和振动警报。C8公司2009年的一篇论文中提到其血糖仪的准确性的克拉克错误网格分析(CEG)结果为92%的临床准确和良性误差。C8 MediSensors最近宣布其光学血糖监测仪已获得欧盟CE认证(也是附属医疗器械类),还将继续申请美国FDA批准。

3. 以色列Integrity Applications
Integrity Applications公司成立于2001年,位于以色列的Ashkelon。该公司研制出一款无创血糖检测仪。该检测仪由主体和耳夹两部分组成,同时整合了超声传导和热容三种检测技术,从而提高检测精度。该产品可用于1型或2型糖尿病、妊娠糖尿病、糖尿病前状态、糖耐量减退患者的血糖检测。Integrity Applications公司的GlucoTrack血糖仪主要由主体和耳夹两部分组成,前者包括显示屏、操纵面板以及信号输出、接收和处理器,外形类似 mp3播放器:后者由传感器和校正电路组成使用者血糖信息由耳夹获取并传至主体部分进行处理后使用者可方便地读取。

相比其他无创血糖仪产品, GlucoTrack同时采用了三种检测原理,以提高测量准确性,包括:
超声:使用超声技术检测声波穿过耳垂的速度,而音速受到耳垂毛细血管中的血糖浓度的影响。
电学:测量组织的电导率变化:
热量:检测组织的热量传输特征(类似清华的代谢热技术)。
Integrity Applications公司从2009年开始在以色列Soroka大学医学中心对116位患者进行临床试验,共取得2364个数据,与传统大型血糖分析仪对比,克拉克错误网格分析(CEG)表明,96%的数据为临床准确和良性误差。其中,59%A区(准确)37%B区(良性误差)2%C区2%D区,0%E区。平均相对误差(MARD)为23%。2010和2011年,对24位患者进行了居家临床试验,共取得1306个数据。结果为97%的临床准确和良性误差。其中,54%A区,43%B区.2%C区1%D区,0%E区。平均相对误差(MARD)25%。
IntegrityApplications公司在2013年获得欧洲CE认证,在香港销售过一段时间,但反馈很差,后续在市场上销声匿迹,2014年申请美国FDA批准未获批。
4. 英国Nemaura Medical公司的Sugar Beat血糖仪
Nemaura Medical公司是一家2018年在纳斯达克上市的公司,总部位于英国拉夫堡,其产品Sugar Beat已于2017年获得CE认证;Sugar Beat包含传感器贴片、发射器和接收器APP,Sugar Beat通过传感器贴片对皮肤施加一个微弱的电流,以从皮肤内抽取少量的组织间液,并吸入一次性粘合贴片内(贴片约1mm厚),每个传感器可使用24小时,每次使用需要30-60min预热;每五分钟发射一次数据至接收器,发射器可使用2年。

在2018年早期,SugarBEAT动态血糖仪在欧洲临床试验中的MARD(相对差异的平均绝对值)为13.39%。而目前市场上Dexcom德康为9%,Abbott Libre雅培为11.4%和Medtronic Guardian美敦力为9.64%。SugarBEAT的MARD有点高,且其临床数据显示在低血糖时(40-60mg/dl),检测数据偏差较大(MARD大于20%)。
该产品目前已在俄罗斯、西拔牙、意大利、德国等国家有售,正在申请FDA认证,2020年营收3200万美元。
Biocontrol Technology公司的Diasensor1000,利用近红外光对皮肤的反射,从反射光强度变化,读出血糖值。美国FDA尚未批准,但欧洲已批准上市。
Samsung Fine Chemicals公司的GlucontrolGC300,为近红外式便携式机,以电池为能源。测试时,患者只需将手指放在红外传感器上数分钟,即可得到结果。
CMETelemetrix公司的GlucoNIR,亦为近红外式便携机,液晶显示,电池能源,带通信口,能将测试数据下载至主机。
NIMOS的NIMOS(noninvasive monitoring system),为皮下间质液型血糖仪,测试样品通过一个微型吸盘,从皮肤上吸取。吸盘内装有血糖传感器,并有电缆与主机连接。
Inverness Medical Technology的LifeGuide System,亦为一种皮下间质液型血糖仪,测试样品采集不用通常的手指法,而是通过手臂采集。
LifeTrac Systems的Sugar Trac,为无创红外频谱分析型,此装置插在耳道上并向鼓膜发射不同波长的红外光,然后,将不同波长的反射信号进行分析、计算,从而求出血糖值。设计者认为鼓膜微循环系统具有更多的血糖特征,故此,希望从鼓膜采集到的信号,能更精确地反映血糖值。
Megnetic Diagnotics的Multi-analyte Meter,设计者试图用一种类似磁共振成像原理的装置,对手指、手臂或其他部位采集到的体液,用射频及磁场对体液中的分子进行分析。但目前仅外于试验室研究阶段,公司未宣布何时能进展到临床试验阶段。
OptiScan Biomedical公司另辟蹊径,设想利用糖分子在外界温度改变时的特征来测试血糖。他们采用一个小型快速降温装置放在皮肤上,试图测出血糖值。目前也处于试验阶段,未见有新进展。
综上,无创血糖仪可以使糖尿病患者摆脱频繁刺破手指测血糖的烦恼,如果有一款精度可以接受的无创血糖仪出现,将具有广阔的市场前景。然而由于测量精度不理想等原因,目前大多数相关厂商都处于研发阶段,市场上还没有成熟的产品出现。FDA曾批准过1款,欧洲也批准过少数产品上市,但都是作为作为传统血糖仪的辅助,而不是替代产品。
作者声明:感谢本文参考资料作者,文中观点仅供参考,不恰当之处还望包涵指正,资料内容侵删。