近日,里约热内卢联邦大学医学生物化学研究所的Maria Clara Selles等人在Molecular Therapy杂志(IF:11.454)上发表了题为AAV-mediated neuronal expression of a scFv antibody selective for Aβ oligomers protects synapses and rescues memory in Alzheimer models文章,提出了一种可能可以用于治疗AD的基因疗法。
阿尔茨海默病(Alzheimer’s disease,AD)是老年人痴呆症的主要形式,影响着全球超过3500万人。但是至今其具体的发病机制仍不清楚,有诸多的假说从不同的角度解释了AD病因,其中,β淀粉样蛋白(Amyloid-β peptide,Aβ)毒性假说是目前占据主导地位的学说。虽然在AD发病机制研究方面有诸多的假说,但临床上仍然缺乏行之有效的AD改善药物。

Aβ学说假设AD的记忆丧失是由于大脑积累的淀粉样蛋白-β多肽聚集体(Aβ)所致。因此,神经毒性淀粉样蛋白-β寡聚体(Amyloid-β Oligomers,AβOs)可以作为AD的一个治疗靶点,且同时基于大量证据表明AβOs是AD突触损伤和认知障碍的原因——AβOs在AD患者的脑和脑脊液中积聚,并在各种AD转基因动物模型中显著存在,包括那些很少或没有淀粉样斑块负荷的动物模型。AβOs可导致动物模型的认知障碍,并诱导产生AD病理的主要特征,包括Tau过度磷酸化、脑炎症、突触消除和选择性神经细胞死亡等。
但目前针对广泛的Aβ蛋白种类(包括单体、寡聚体、淀粉样纤维和斑块)的免疫治疗方法已失败,原因是针对中和最具神经毒性的AβOs的抗体有效质量减少,其中很大一部分抗体可能与非靶标物质(与很少或无毒的单体、纤维和斑块) 相互作用。
本文作者展示了一种靶向AβOs的抗体——NUsc1的临床前疗效,NUsc1是一种从人源性scFv(single-chain variable fragment)抗体库中选择的AβO特异性单链可变区(scFv)抗体。NUsc1针对的是对突触具有高度毒性的AβOs的特定亚群,并且很少或根本不与无毒的Aβ单体以及作为AD大脑斑块成分的不溶性淀粉样纤维相互作用。scFv抗体的一个重要特征是缺乏Fc结构域,这降低了它们激活细胞免疫/炎症反应的能力。从治疗的角度来看,这很有优势,因为在基于免疫球蛋白的AD免疫疗法的临床试验中,脑部炎症是一个显著的不良反应。此外,与完整的免疫球蛋白相比,scFv抗体的序列更短,更便于通过AAV载体进行基因传递。
基因介导的治疗性抗体在脑内的表达使患者不再需要重复注射,并允许局部产生抗体,从而减少了与低效的血脑屏障穿越和全身清除机制相关的损失。AAV载体有各种注射的血清类型,可用于基因治疗,目前正在许多临床试验中进行测试。如,Raffi等人在2014和2018年的研究表明,在两年的随访期中,注射携带人神经生长因子核苷酸序列的AAV2载体可在对照组和AD患者的大脑中诱导持续的转基因表达,而没有重大并发症。本文作者采用了AAV9载体,该载体促进NUsc1在脑内神经元表达,以用于治疗AD。
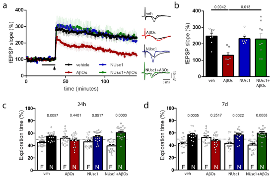
1、NUsc1预防AβOs诱导的海马长时程增强和记忆损伤
作者先检测了外源性重组NUsc1能否阻断AβOs导致的海马LTP(Long Term Potentiation)记忆和记忆减退的作用。将小鼠海马区暴露于200nM AβOs,并测量了高频刺激回返性侧支引起的长时程增强反应。结果发现,NUsc1对对照海马片的长时程增强没有影响(图1a,b)。
为了确定NUsc1是否能预防AβOs引起的记忆障碍,给小鼠静脉滴注NUsc1。使用新物体识别(Novel Object Recognition,NOR)任务评估AβOs的管理和记忆。结果显示,注射AβOs的小鼠在注射AβOs后24小时和7天都表现出记忆障碍(图1c,d)。相比之下,在注射AβOS后24天和7天,接受NUsc1治疗的小鼠在NOR测试中表现正常。
图 1 NUsc1预防AβOs诱导的海马长时程增强和记忆损伤
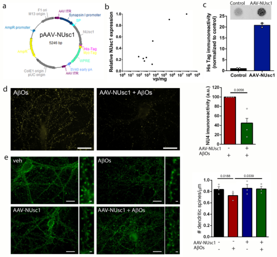
为了确定AAV介导的NUsc1的转导和神经元表达在AD模型中是否具有保护作用。构建了一个AAV9载体,该载体含有NUsc1的核苷酸序列(图2a)。为了防止NUsc1在大脑中过表达,通过选择性地靶向神经元和使用单剂量3x109 vp的AAV-NUsc1,从而最大限度地减少浓度依赖的抗体自聚集的可能性,并诱导异常的免疫或炎症反应。
3、AAV-NUsc1诱导成人大脑皮层脑片NUsc1的神经元表达
为了检测AAV-NUsc1在AD中的表达潜力,测试AAV-NUsc1在成人脑组织中驱动scFv抗体产生和分泌的能力。与AAV9-mCherry对照的初步实验证实在成人皮质切片中有蛋白质表达。暴露于培养中滴度增加的AAV-NUsc1的人皮质切片显示NUsc1的表达呈剂量依赖性 (图2b)。斑点免疫印迹分析证实NUsc1蛋白表达和分泌到培养液中(图2c)。结果表明,AAV-NUsc1转导至人神经元,并驱动NUsc1的表达和分泌。
4、AAV-NUsc1减少AβOs与神经元的结合并防止AβOs诱导的树突棘丢失
由于之前有文献已报道重组NUSC1能阻断AβOs与神经元的结合。为了确定AAV-NUsc1能否保护神经元免受AβOs的毒性影响,用AAV-NUsc1转导成熟的海马神经细胞(14DIV),结果显示,海马神经元中AβOs与树突的结合减少了~50%(图2d)。
进一步研究了AβO结合的减少是否可以保护神经元免受AβO诱导的树突棘的丢失。与对照组相比,暴露于AβOs的神经元的树突棘密度降低,而在暴露于AβOs之前经AAV-NUsc1转导的神经元表现出正常的树突棘密度(图2e)。

图 2 AAV-NUsc1基因转导促进成年人脑切片中NUSC1的表达和分泌,
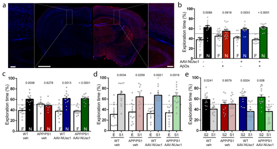
5、AAV-NUsc1对AD小鼠模型记忆的挽救作用
作为一项对照实验,在评估AAV-NUsc1的体内疗效之前,作者检测了静脉注射后mCherry转基因的脑分布和神经元表达。在小鼠体内输注AAV9-mCherry对照载体。结果表明,AAV-mCherry诱导了整个小鼠脑内mCherry的表达,8周后在海马区和纹状体有显著表达(图3a)。在核实了肌肉注射AAV9载体成功地转导了AD相关脑区的神经元,后续进行AAV-NUsc1的肌肉注射。
静脉注射后两个月(注射AAV-mCherry作为对照),输注AβOs。当在NOR记忆测试中测试时,AβOs输注小鼠(图3b)和AAV-mCherry处理/AβOs输注小鼠任务失败。相比之下,AAV-NUsc1转导的输注小鼠在NOR任务中表现正常(图3b)。
最后,测试了AAV-NUsc1对老年APPswe/PS1ΔE9 AD模型小鼠记忆障碍的疗效。输注AAV-NUsc1两个月后,对APPswe/PS1ΔE9小鼠和WT小鼠进行记忆测试。APPswe/PS1ΔE9小鼠没有通过NOR测试和三室社会认知测试 (图3c,e)。由AAV-NUsc1转导的APPswe/PS1ΔE9小鼠在NOR和社会记忆任务中都表现正常 (图3c,e),表明记忆障碍得到逆转。

图 3 AAV-NUsc1基因转导可预防AβO诱导的记忆丧失,
并逆转老年APPswe/PS1ΔE9小鼠的记忆缺陷
从文章结果来看,重组NUsc1可阻断AβOs所致的小鼠海马脑区LTP抑制和记忆障碍。从机制的角度来看,腺病毒介导的神经元NUsc1的表达减少了AβOs与神经元的结合,并阻断了AβOs诱导的海马神经元树突棘的丢失。通过AAV-NUsc1的转导可以预防AβOs输注小鼠的记忆缺陷,并且值得注意的是,逆转了APPSWE/PS1ΔE9小鼠的记忆损伤。
最近,基因疗法在神经学领域(如脊髓性肌萎缩症)已开始临床实践。另外,已有两项针对AD的基因治疗疗法的临床试验在Clinical Trials.gov上注册(NCT00087789和NCT03634007)。虽然第一种使用AAV2载体诱导脑NGF表达的方法未能预防AD患者的认知损害,但没有显示出不良反应。第二种方法使用AAVrh.10h APOE2来治疗APOE4纯合子,目前正在招募第一阶段的患者。针对α分泌酶激活剂/蛋白激酶C调节剂或sAPPα的临床前基因治疗研究尚未进入临床试验。

此外,一些涉及AD的Aβ免疫疗法的临床试验目前正在进行中,最近FDA批准了一种针对多个Aβ组件的抗体(Aducanumab),引起了相当大的关注。然而,对于Aducanumab和其他针对这种异质Aβ组件的IgGs的益处,仍然存在相当大的争议。重要的是,到目前为止,还没有一种方法利用可用的遗传工具来诱导单链抗体在大脑中持续表达,从而专门阻止毒性最强的那类Aβ蛋白。本文的研究显示AVV-NUsc1转导方法可以保护野生型小鼠免受AβO诱导的记忆衰退,并显著逆转APPswe/PS1∆E9小鼠的年龄依赖性记忆障碍。当前方法的潜在优势包括:①只需要单次输注AAV-NUsc1即可实现NUsc1的持续脑表达;②局部脑表达和分泌缺少Fc结构域的单链抗体,不太可能诱导异常的免疫/炎症反应;③对突触和神经元具有高度毒性的AβO特定亚群具有特异性靶向性。
基于本文作者的发现,AAV-NUsc1的开发代表着朝着实现AD的免疫基因治疗迈出的一步。
本文所采用的具体方法与材料详见原文,原文链接:https://doi.org/10.1016/j.ymthe.2022.11.002
封面图来源:图片来自网络,侵删,部分文中图片来自视觉中国
作者声明:感谢本文参考资料作者,文中观点仅供参考,不恰当之处还望包涵指正,资料内容侵删。
排版:大大怪